西安交通大学李涤尘/贺健康教授团队开发了一种熔融嵌入3D打印策略,成功实现了对传统方法难以加工的热固性弹性体——聚癸二酸甘油酯(PGS)的高精度、自由形制造。利用该方法,团队与郭保林教授合作研制出与心脏曲面完美贴合的导电弹性补片,该补片不仅能模拟心肌的力学各向异性,更在心肌梗死大鼠模型中展现出卓越的治疗效果:通过提供机械支撑、电信号传导并促进血管生成与免疫调节,有效改善了心脏功能,为无细胞心脏补片的开发提供了新思路。
研究背景与核心思路
心肌梗死会导致心肌细胞不可逆损失和心室不良重构,理想的心脏补片需要具备与原生心肌相匹配的柔韧弹性、足以承受动态变形的疲劳强度、促进电信号同步传导的导电性,以及与心室表面复杂曲率共形的三维几何结构。聚癸二酸甘油酯(PGS)因其优异的弹性体和生物相容性而成为理想材料,但其固有的绝缘特性以及复杂的传统热固化工艺——预聚物粘度低、缺乏结构稳定性,且需要长时间高温真空交联——使得现有3D打印技术难以直接制造出同时满足力学、电学和几何学要求的PGS补片。针对这一挑战,本研究提出了一种熔融嵌入式打印新策略:利用可调流变特性的支撑基质,在打印过程中为PGS预聚物细丝提供临时支撑,从而实现高保真挤出和原位热固化,为直接制造功能集成的导电弹性体补片开辟了新途径。
2025年10月30日,相关论文以“Melt-Based Embedded Printing of Macroscopically-Conformal, Electro-Conductive and Elastomeric Patches for Improved Myocardial Infarction Repair”为题发表在Advanced Materials期刊上。
研究发现
(1)技术突破:实现熔融PGS的嵌入式打印
研究团队利用热稳定的支撑基质,成功实现了熔融PGS的稳定打印。他们系统研究了PGS预聚物的流变特性,并通过调控基质屈服应力,克服了细丝断裂难题,实现了连续、均匀的PGS细丝打印。进一步优化打印参数后,可将打印分辨率提升至微米级别,其最小特征尺寸与屈服应力的关系符合经典的流体不稳定性理论。打印并固化后的PGS细丝表面光滑、截面致密,展现了良好的几何保真度。
图1. 熔融嵌入式打印策略与PGS高精度成型
(2)结构稳固:力学性能可调的复杂三维结构
该打印策略能制造出表面光滑、细丝间无缝融合的PGS结构。打印的PGS样品展现出优异的弹性,断裂应变超过500%。通过精确控制原位热固化时间,可在宽范围内灵活调节其弹性模量等力学性能。此外,该方法还成功打印出包括空心金字塔、悬空螺旋和多层蜂窝支架在内的各种复杂三维结构,充分展示了其在制造复杂几何形状方面的强大能力。

图2. 打印结构的力学性能调控与复杂三维构建
(3)功能集成:研制贴合心曲面的导电补片
团队通过共价接枝将碳纳米管整合入PGS骨架,解决了易团聚和打印堵塞的难题,制备了分散均匀、可打印的PGS-CNT导电复合材料。随着CNT含量增加,复合材料在保持高弹性的同时,模量和电导率显著提升,且降解速率可控。基于大鼠心脏的三维模型,团队设计并打印出曲率自适应的导电心脏补片。通过有限元分析优化蜂窝结构参数,使补片在横/纵方向上呈现出与天然心肌相匹配的力学各向异性。

图3. 导电PGS-CNT复合材料制备与仿生心脏补片设计
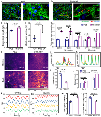
(4)体外验证:导电补片促进心肌细胞成熟与同步搏动
体外细胞实验表明,与纯PGS相比,在PGS-CNT导电补片上的心肌细胞肌节排列更整齐,间隙连接蛋白表达更高,成熟相关基因显著上调。更重要的是,PGS-CNT补片上的心肌细胞表现出同步、规律的钙瞬变和更高的自发搏动频率,并且能更好地响应外部电刺激,证明了导电网络对心肌电生理功能成熟的显著促进作用。

图4. 导电补片促进心肌细胞成熟与电同步化
(5)体内治疗:导电补片有效恢复心脏功能
在大鼠心肌梗死模型中,植入无细胞的PGS-CNT导电补片后,其心脏功能得到显著改善和恢复。超声心动图显示,PGS-CNT组能有效防止心室扩张,并显著维持较高的左心室射血分数。大体观察显示补片与心脏贴合良好,组织切片分析进一步证实,PGS-CNT组梗死面积最小,梗死区心室壁最厚,并有效抑制了心肌细胞的病理性肥大。

图5. 导电补片有效恢复心肌梗死后的心脏功能
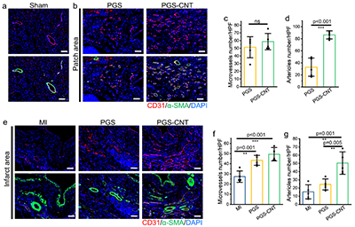
(6)协同修复:促进血管生成与调节免疫微环境
深入的研究揭示了补片促进修复的协同机制。植入后,PGS-CNT补片显著促进了梗死区域的血管生成,特别是形成了更多成熟的微动脉。同时,导电补片更好地保护了梗死区域内存活的心肌组织,并巧妙地调节了免疫反应,促使巨噬细胞从促炎的M1型向促修复的M2型极化,为心脏修复创造了有利的微环境。

图6. 补片植入促进梗死区的功能血管生成

图7. 补片增强心肌留存并调控免疫微环境
总结展望
本研究发展了一种通用的熔融嵌入打印策略,攻克了热固性弹性体高精度3D打印的难题,并成功应用于制备集解剖结构匹配、力学各向异性模拟与电导率集成于一体的高性能无细胞心脏补片。这种补片通过机械支撑、电传导、促血管化和免疫调节的多重协同作用,实现了对心肌梗死的有效修复,展现了巨大的临床转化潜力。
论文题目:Melt-Based Embedded Printing of Macroscopically-Conformal, Electro-Conductive and Elastomeric Patches for Improved Myocardial Infarction Repair
原文链接:https://advanced.onlinelibrary.wiley.com/doi/abs/10.1002/adma.202512137
- 橡树岭国家实验室曹鹏飞研究员团队《Matter》: 解决弹性体中模量和延展性的此消彼长 2021-12-27
- 东华大学游正伟教授团队AFM:实现热固性弹性体室温下可控溶解回收 2021-09-22
- 中国科大/伍伦贡大学 AFM 封面:基于面投影光固化技术的仿生梯度抗冲击结构材料 2026-04-17
- 南林刘承果教授团队 Adv. Sci.:用于3D打印的高性能、可循环生物基光敏聚合物 2026-03-28
- 杭师大刘增贺/陈建闻/朱雨田团队 Nat. Commun.:原子经济增值回收商用热固性聚氨酯泡沫至光固化3D打印树脂 2026-03-20
- 南方医科大学邱小忠教授 ACS Nano:装载过硫酸铵的纳米颗粒通过自噬和mTOR通路激活心外膜上皮-间质转化促进心梗修复 2023-10-07