搜索:  
南医大区彩文研究员、西南交大鲁雄教授、中国海大韩璐教授《Nano Today》:一种可生物降解、导电、湿粘性水凝胶用于心梗治疗
2024-01-30  来源:高分子科技

  心肌梗死(Myocardial infarction, MI)是引发心力衰竭和心性猝死的主要原因。心肌梗死后经历一系列病理变化包括氧化应激、细胞坏死和炎症加剧等,这些病理生理改变导致心重塑异常、心脏功能障碍,甚至心力衰竭特别是考虑到成年心脏的不能自我再生,心恶性重塑的过程是不可逆转。目前,MI的临床再灌注治疗主要包括冠脉介入手术、冠状动脉搭桥术和药物溶栓。然而,这些治疗在预防心肌梗死不良心重塑和增强机电耦合方面的治疗效果有限,往往导致临床预后不佳。此前有研究证实导电水凝胶贴片有助于心肌梗死后的心脏修复和电传导,但是大多数导电水凝胶存在稳定性差、湿性粘附能力较弱和化学交联导致心肌毒性等缺点。因此,亟需制定一种兼具稳定导电特性和湿性自粘附的心脏贴片策略来长期改善MI后的心功能。



  针对以上问题,南方医科大学第十附属医院(东莞市人民医院)区彩文研究员、西南交通大学鲁雄教授以及中国海洋大学韩璐教授合作,创新设计了一种可生物降解、导电和湿粘合的水凝胶,作为MI治疗的自粘心脏贴片。该水凝胶(PPG)由导电的聚多巴胺杂化PEDOT纳米颗粒(PPEDOT NPs)和聚没食子酸(PGA-互穿明胶-甲基丙烯酰胺(GelMA)网络组成。由于PPEDOT NPs具有良好的亲水性,其可以均匀分布在聚合物网络中以形成一个连接良好的导电通路,从而实现稳定的导电性。这种固有导电水凝胶对于MI后维持电通信至关重要。此外,作者提出了一种去溶剂化策略,赋予水凝胶良好的湿组织粘附性,即先将水凝胶在乙醇脱溶剂当水凝胶接触湿组织表面时,去溶剂化的水凝胶网络能够迅速吸收界面水以中断水合层,从而允许水凝胶中的粘合剂基团与心脏组织之间的直接相互作用吸附。同时,PPEDOT NPs不仅赋予水凝胶良好的导电性,还在水凝胶网络构筑了酚-醌基团的动态氧化还原平衡系统,从而赋予了水凝胶持久的组织粘附性。在粘附到心脏梗死区域后,PPG水凝胶具有高度柔性和机械弹性,能够适应心脏舒张和收缩运动;同时水凝胶心肌组织之间建立了保形、稳定、无缝电耦合界面,有利于促进心肌细胞的电信号传导,从而支持同步心脏收缩/舒张以遏制恶性心律失常的发生。此外,PGA赋予水凝胶固有的抗氧化和免疫调节能力,减少了心梗微环境中氧化的氧化应激,并减轻早期炎症反应,以防止心室重塑。总之,PPG水凝胶有效地改善了心肌梗死后大鼠的心脏功能。进一步,在小型猪心肌梗死模型也证明了PPG水凝胶心梗治疗作用


图1. 导电水凝胶PPG的制备过程及其用于MI修复的示意图。


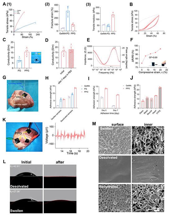
2. PPG水凝胶的理化性能表征。PPG水凝胶具有良好的柔韧性、导电性和湿粘性,可以作为贴片粘附于心脏表面传输生物电信号,与心肌组织建立电通信。 


3. PPG水凝胶的体外生物学效应评估PPG水凝胶可促进新生乳鼠原代心肌细胞活性和增殖,减少细胞凋亡,同时增强心肌缝隙连接蛋白CX-43的表达,增加心肌细胞Ca2+定量峰值。可见,PPG水凝胶生物相容性良好,无明显细胞毒性,并且有利于促进心肌细胞的电信号传导。 


4. PPG水凝胶在MI大鼠体内湿粘附和免疫调节能力的评估。PPG水凝胶在大鼠心脏表面的粘附可达28天,且随着时间逐渐降解。PPG水凝胶具有良好的抗炎和免疫调节能力,能够抑制M1型巨噬细胞极化和促进M2型巨噬细胞极化。 


5. PPG水凝胶改善心肌梗死大鼠的心脏功能并防止心室重构。在植入损伤心脏后,PPG水凝胶具有良好的导电性和抗炎特性,能够减小心梗面积和左室纤维化,从而改善心肌梗死大鼠的心脏收缩功能。 


6. PPG水凝胶促进MI大鼠心肌修复和血管生成。PPG水凝胶促进CX-43的表达和减轻心肌肥大,并且促进心肌梗死后大鼠心脏血管新生和组织修复。 


7. PPG水凝胶预防心肌梗死后心室重构作用的机制。PPG水凝胶贴片通过抑制 NF-κB和 CaMKⅡ-RyR2信号通路的激活,来延缓或抑制心脏结构重构、心脏神经重构和心脏电重构,从而降低了 MI后心力衰竭和恶性室性心律失常的发生率,以改善MI的预后。 


8. PPG水凝胶在小型猪MI模型中的应用。猪在心血管系统的生理、生化和解剖结构上具有高度一致性,可作为心肌梗死及其它一般心血管疾病的通用疾病模型,其获得的结果更客观、全面、准确,可为临床转化奠定基础。在小猪MI后植入PPG水凝胶28天,功能性导电 PPG水凝胶贴片能够降低心律失常发生的风险、减少心肌纤维化和改善心功能,进一步确定PPG水凝胶贴片对心梗的治疗作用。


  该研究为心肌梗死后心功能的改善提供了新思路,相关研究以“A polyphenol-derived redox-active and conductive nanoparticle-reinforced hydrogel with wet adhesiveness for myocardial infarction repair by simultaneously stimulating anti-inflammation and calcium homeostasis pathways”为题发表Nano TodayDOI: 10.1016/j.nantod.2024.102157。南方医科大学博士后陈佩儿和博士研究生范祥霖西南交通大学硕士研究生张玮为论文的共同第一作者。南方医科大学第十附属医院(东莞市人民医院)区彩文研究员、西南交通大学鲁雄教授和中国海洋大学韩璐教授为通讯作者。


  原文链接:https://doi.org/10.1016/j.nantod.2024.102157

版权与免责声明:中国聚合物网原创文章。刊物或媒体如需转载,请联系邮箱:info@polymer.cn,并请注明出处。
(责任编辑:xu)
】【打印】【关闭

诚邀关注高分子科技

更多>>最新资讯
更多>>科教新闻