慢性骨髓炎是一种常见的骨科感染疾病,其治疗往往需要多次手术和长期抗生素干预,复发风险高,给患者带来巨大痛苦和重大经济负担。由于慢性骨髓炎病灶通透性差及感染部位供血不足,限制了全身抗生素治疗的功效。目前,载有抗生素的聚甲基丙烯酸甲酯 (PMMA) 骨水泥已广泛用于临床治疗慢性骨髓炎。然而,非降解PMMA骨水泥中抗生素的释放通常缓慢且不完全,导致局灶性病变处抗生素浓度不足,治疗效果不佳。另外,抗生素耐药菌的迅速出现给慢性骨髓炎的治疗带来了巨大挑战,例如耐甲氧西林金黄色葡萄球菌 (MRSA)。因此迫切需要找到非抗生素疗法治疗耐药菌感染引起的慢性骨髓炎的有效策略。
华东理工大学刘润辉教授课题组在前期研究中建立了六甲基二硅基胺基锂 (LiHMDS) 引发水分不敏感的超快速N-羧基内酸酐 (N-carboxyanhydrides, NCAs) 开环聚合制备多肽聚合物的方法,且优选多肽聚合物显示出高效的广谱抗菌活性 (Nat. Commun. 2018, 9, 5297)。近日,华东理工大学刘润辉教授课题组应用这一聚合体系,和上海市第一人民医院林浩东教授团队合作,设计制备了抗菌多肽聚合物掺杂的PMMA骨水泥微球 (PMMA@polymer),在MRSA感染兔慢性骨髓炎模型中表现出优异的体内治疗效果 (图1)。该研究成果以“Peptide Polymer-Doped Cement Acting as an Effective Treatment of MRSA-infected Chronic Osteomyelitis”为题发表在Adv. Funct. Mater. (DOI: 10.1002/adfm.202107942)。
图1. 抗菌多肽聚合物掺杂的PMMA骨水泥微球 (PMMA@polymer) 及治疗兔慢性骨髓炎
在这项研究中,通过傅里叶变换红外光谱 (FT-IR) 和X射线光电子能谱仪 (XPS) 表征确认了多肽聚合物成功掺入抗菌PMMA骨水泥微球 (PMMA@polymer)。掺杂多肽聚合物的抗菌骨水泥抗压强度 (83 Mpa) 依旧符合国际标准 (ISO 5833/ASTM F451)。且多肽聚合物能够在24小时内迅速从惰性PMMA释放到溶液中,释放率最终达到94%,与释放后抗菌骨水泥扫描电子显微镜 (SEM) 表征的内部微观形貌变化相呼应 (图2)。
图2. PMMA@polymer的制备及表征
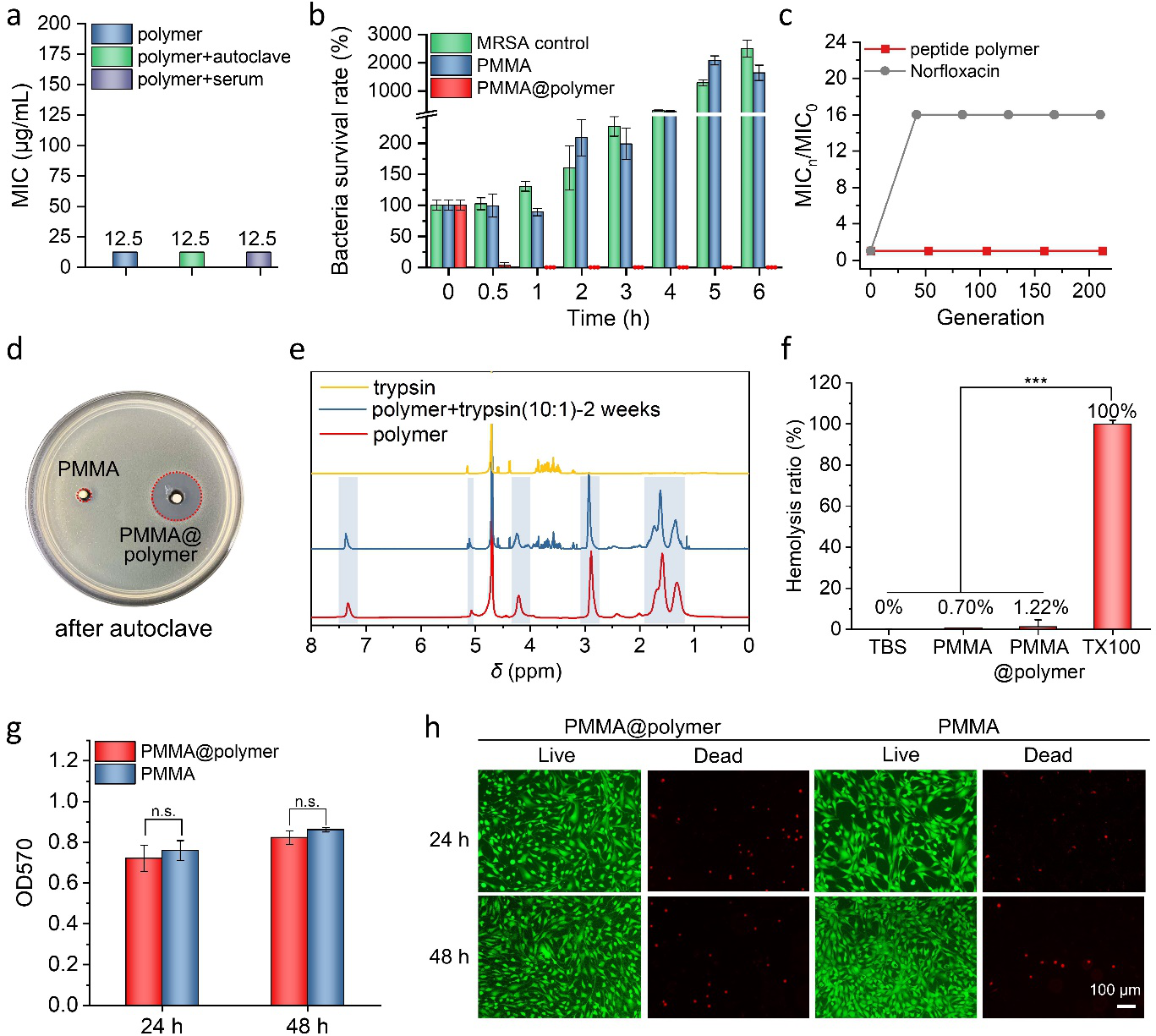
多肽聚合物作为宿主防御肽 (HDPs) 的模拟物,不仅具有高效抗菌活性,能在1小时内杀死99.99%的细菌,还不易诱导细菌产生耐药性。在本研究中连续使用多肽聚合物刺激超过200代的细菌未获得耐药性。值得注意的是,多肽聚合物还能有效地杀死MRSA持留细菌,与最后一线抗生素万古霉素的低活性形成鲜明对比。此外,抗菌骨水泥微球还具有可以忽略的溶血毒性和较低的细胞毒性。特别的是,含有外消旋D,L赖氨酸组成的多肽聚合物展示了良好的酶稳定性及热稳定性,高浓度胰蛋白酶处理两周后未观察到明显多肽聚合物降解,能在高压灭菌后成功保持其原始抗菌活性 (图3)。借助多肽聚合物在生理环境中稳定性高的突出优势,本研究中抗菌PMMA骨水泥设计策略与抗生素掺杂有很大不同:他们设计快速释放抗菌多肽聚合物、快速起效且效果持续时间长,同时实现基本完全释放。
图3. PMMA@polymer的体外抗菌活性及毒性
通过在新西兰大兔左胫骨感染MRSA,成功诱导并构建了兔慢性骨髓炎模型,X线发现了明显的慢性骨髓炎症状,骨腔不规则,骨密度降低,骨质硬化增生并伴有死骨形成。抗菌骨水泥 (PMMA@polymer) 治疗两周后胫骨近端的形状和骨骼结构恢复正常,与空白骨水泥 (PMMA) 对比,骨组织和骨髓组织的细菌密度定量分析均显示约2-log数量级的下降,且反映炎症的白细胞计数 (WBC) 恢复到正常水平 (图4)。进一步组织学分析发现,对比空白骨水泥 (PMMA) 组,抗菌骨水泥 (PMMA@polymer) 治疗后的病理骨组织炎症细胞浸润明显减少,且MRSA分布显著降低,代表抗菌骨水泥有效治愈了兔模型的慢性骨髓炎 (图5)。于此同时,组织学分析同样显示抗菌骨水泥无明显的体内毒性。
图4. 兔慢性骨髓炎模型的建立及PMMA@polymer和PMMA体内抗菌活性对比
图5. PMMA@polymer和PMMA体内抗菌组织学分析
在该工作中,抗菌多肽聚合物掺杂的PMMA骨水泥摆脱了抗生素的依赖,具有抗菌聚合物完全释放、热和酶稳定性高、杀灭MRSA耐药菌、低耐药性、低毒性等显着优点,在耐药菌引起的慢性骨髓炎方面具有临床治疗潜力。
华东理工大学武月铭博士和第一人民医院林耀发医生是该论文的共同第一作者,华东理工大学刘润辉教授和上海市第一人民医院林浩东教授是共同通讯作者。该研究得到了国家自然科学基金委等基金的资助。
论文链接: https://onlinelibrary.wiley.com/doi/10.1002/adfm.202107942
- 华东理工刘润辉教授课题组《ACS Cent. Sci.》:新型阳离子催化策略实现N-羧基环内酸酐(NCA)的快速可控聚合 2024-10-30
- 华东理工刘润辉教授课题组 Nat. Protoc.:NCA敞口快速开环聚合制备多肽聚合物的方法 2024-10-10
- 华东理工刘润辉教授课题组 JACS:化疗药物与膜裂解抗肿瘤β-多肽聚合物的协同组合可逆转肿瘤耐药性 2024-04-12
- 湖北大学张玉红/陈朝霞、湖北工程学院刘勇Compos. Part B:具有光热转换、抗菌、耐久性超疏水海绵用于油水分离和原油回收 2025-09-30
- 湖北大学张玉红、陈朝霞/武汉工程大学江学良 AHM:具有三明治结构热致变色、抗菌、导电水凝胶贴片用于可视化感染性慢性伤口 2025-09-29
- 西南大学康燕堂/徐立群、西工大李鹏联合主编的《Antimicrobial Materials and Interfaces》英文专著出版 2025-08-27