搜索:  
王浩/徐万海/乔增莹/孙涛垒《Nat. Commun.》:体内组装增强结合效应增强肿瘤特异性铁死亡治疗
2024-01-16  来源:高分子科技

  国家纳米科学中心王浩研究员、乔增莹研究员,哈医大附属肿瘤医院徐万海教授及武汉理工大学孙涛垒教授等在Nature Communications发表题为“In vivo assembly enhanced binding effect augments tumor specific ferroptosis therapy”的研究论文,通过将GPX4抑制环肽与pH敏感片段、铁卟啉修饰的组装肽结合,设计合成多肽-铁卟啉偶联物(Gi-F-CAA)。在肿瘤的酸性微环境下,由于CAA水解后Gi-F-CAA的疏水相互作用增强,自组装成纳米颗粒(Gi-F),提高了肿瘤的内吞效率。Gi-F通过组装增强结合(AEB)效应对GPX4活性表现出显著抑制作用,增强了基于铁卟啉的芬顿反应的氧化应激。综上所述,该设计通过改善肿瘤渗透、内吞和GPX4抑制,最终通过铁死亡增强其抗肿瘤活性。



本文要点:


(1)通过模拟计算表明,Gi-F-CAA水解掉CAA后会自发组装成纳米颗粒,组装体Gi-F可以通过多价键效应与GPX4结合;与此同时实验结果表明,与单分子相比,Gi-F表现出协同效应,并且Gi-F与GPX4的亲和力显著提升; 



  (2)体内实验结果表明,Gi-F-CAA具有更好的肿瘤渗透能力,同时通过原位酸响应组装,Gi-F-CAA实现了肿瘤浓度依赖性富集,肿瘤富集量显著提升,同时血液快速清除,肝、肾快速代谢; 



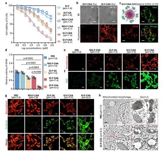
  (3)在细胞水平上,通过检测细胞活性、GPX4活性、铁含量、ROS产生及LPO含量等,详细证明了Gi-F-CAA相比于多种对照分子具有特异性诱导肿瘤细胞铁死亡的特性与优势;



  (4)在多种肿瘤模型上,详细证明了Gi-F-CAA体现出高效肿瘤生长抑制的活性,有效克服耐药、延长小鼠的生存期。 



  综上所述,研究结果表明,这种具有AEB效应的多肽-铁卟啉偶联物设计可以通过诱导铁凋亡来提高治疗效果,为克服化疗耐药提供了一种替代策略。哈医大附属肿瘤医院侯大勇教授武汉理工大学程冬炳教授及国家纳米科学中心张薿元博士为共同第一作者,上述研究工作得到了科技部重点研发计划、国家自然科学基金、中科院前沿科学重点研究项目和国家自然科学基金区域重点项目的支持。


  原文链接:

  Da-Yong Hou#, Dong-Bing Cheng#, Ni-Yuan Zhang#, Zhi-Jia Wang, Xing-Jie Hu, Xin Li, Mei-Yu Lv, Xiang-Peng Li, Ling-Rui Jian, Jin-Peng Ma, Taolei Sun*, Zeng-Ying Qiao*, Wanhai Xu* & Hao Wang*. In vivo assembly enhanced binding effect augments tumor specific ferroptosis therapy. Nature Communications (2024) 15:454. 

  https://www.nature.com/articles/s41467-023-44665-2

版权与免责声明:中国聚合物网原创文章。刊物或媒体如需转载,请联系邮箱:info@polymer.cn,并请注明出处。
(责任编辑:xu)
】【打印】【关闭

诚邀关注高分子科技

更多>>最新资讯
更多>>科教新闻