搜索:  
东华大学史向阳教授团队 BAM:具有自身生物活性的羟基化含磷树状大分子脑内递送纤连蛋白协同调节小胶质细胞实现帕金森病的增强治疗
2024-04-26  来源:高分子科技

  神经退行性疾病的特征是神经元结构和功能的逐步丧失,导致认知障碍、神经元死亡和神经胶质细胞活动失衡。帕金森疾病(PD)是第二常见的主要中枢神经退行性疾病,尤其常见于老年人,其有效治疗仍然是人们关注的焦点。PD通常以黑质和纹状体多巴胺能神经元的缺失和细胞内α-突触核蛋白(α-syn的聚集为特征,其中涉及多种途径和机制包括氧化应激、神经炎症、线粒体功能障碍、路易体的形成等。目前PD的治疗主要依赖于调节多巴胺水平的药物、抗胆碱药和谷氨酸拮抗剂。神经核破坏和深部脑刺激等手术干预也作为替代方案。然而,化学疗法常受血脑屏障和缺乏靶向给药系统的限制,手术操作也存在引发炎症和潜在脑损伤的风险。


  血脑屏障(BBB)是大脑中动态且高度选择性的实体屏障,可以保护大脑免受循环血液中有毒物质的影响,维持其稳定性。然而,BBB的保护性能同样也给治疗大脑疾病的传统药物带来了重大挑战,由于BBB的存在,几乎所有的大分子和98%的小分子进入大脑受到阻挡。因此,开发能够穿透BBB并针对大脑病变部位给药的递送系统对于有效治疗神经退行性疾病至关重要。


  在PD的发展过程中,BBB的完整性会受到损害。表面羟基密集的聚乙二醇修饰的聚酰胺-胺(PAMAM)树状大分子被证明能够穿过受损的BBB,同时靶向调节小胶质细胞和受炎症影响的区域,发挥抗炎和抗氧化治疗作用。含磷树状大分子不仅具有高度分支、对称的结构和均一的分子量,由于含有的磷元素而具有独特的生物学特性,显示出作为递送载体的潜力。在早期的研究中,不同代数的含磷树状大分子已被验证可有效抑制α-syn原纤维的形成,因而具有作为α-syn聚集抑制剂的潜力。


  纤连蛋白(FN)是一种由两个亚基通过二硫键连接而成的蛋白质,广泛存在于各种组织、细胞外基质、体液和血液中,具有多种生物学功能。FN分子骨架上含有精氨酸-甘氨酸-天冬氨酸(RGD)序列,因而具有良好的炎症靶向效果。前期工作表明,结合纳米技术对FN的胞内递送可通过促进巨噬细胞M2型极化以及清除活性氧充分发挥FN的抗炎和抗氧化作用(Biomacromolecules 2023, 24, 886-895ACS Nano 2024, 18, 2195-2209; ACS Nano 202418, 10625–10641)。因此,假定通过结合具有末端羟基的低代含磷树状大分子和FN,有望渗透受损血脑屏障并充分发挥两者的生物学活性,从而增强PD治疗。


  为此,东华大学史向阳教授团队与法国国家科学研究中心Jean-Pierre Majoral院士团队合作构建了一种基于羟基表面的含磷树状大分子/FN的纳米复合物,通过靶向小胶质细胞并利用AK123内在的抗炎活性以及FN的抗炎和抗氧化特性治疗PD。研究团队首先设计合成了羟基表面的含磷树状大分子AK123,并优化AK123/FN的投料比,通过静电相互作用、氢键、阳离子-π和疏水相互作用将AK123FN进行复合,得到纳米复合物AK123/FN NCs。所制备的AK123/FN NCs具有良好的稳定性,并可以通过FN介导的靶向作用被小胶质细胞特异性摄取。通过消耗过量的ROS,促进小胶质细胞M2极化并抑制NF-κB通路从而下调炎症因子。凭借含磷树枝状分子表面丰富的羟基末端基团,所构建NCs能够穿过受损的BBB,通过AK123介导的抗炎作用以及FN介导的抗氧化和抗炎效果从而在体内减少α-syn的聚集恢复多巴胺和酪氨酸羟化酶的含量至正常水平,实现PD小鼠模型的高效治疗(图1)。 


1. 制备AK123/FN NCs用于联合治疗帕金森病的示意图。通过诱导M2型小胶质细胞极化、缓解氧化应激、抑制炎症反应以及抑制α-syn聚集来实现联合治疗。


  研究团队首先通过纳米粒度仪测定了不同质量比的AK123/FN NCs的水动力学直径、zeta电势以及PDI。结果显示,当AK123/FN质量比小于6时,AK123/FN纳米复合物的水动力学尺寸小于FN,表明树状大分子可与FN形成相对紧凑的纳米复合物(图2A)。所有复合物都显示负的表面电势,FN的负表面电位在与AK123复合后并没有改变(图2B)。当AK123/FN质量比为4时,形成的纳米复合物具有相对较小的水动力学尺寸和分散系数(PDI,图2C)。通过TEM观察到AK123/FN NCs呈现均匀的球形形貌,平均粒径约为223.2 nm(图2D-E)。CCK-8结果表明,AK123/FN NCs具有良好的细胞相容性(图2F)。研究团队接着验证了AK123促进FN胞内递送的能力,结果表明AK123/FN NCs处理的BV2细胞的红色荧光显著增加,远高于PBS和游离FN-Cy5.5组(图2G-H)。吞噬途径探究结果表明,BV2细胞主要通过网格蛋白依赖和巨胞饮介导的途径摄取AK123/FN NCs(图2I)。 


2.AFN和不同质量比下AK123/FN NCs的水动力学尺寸、(Bzeta电势和(CPDIDAK123/FN NCsAK123/FN质量比为4时的TEM图像和E尺寸分布直方图。FBV2细胞经不同浓度AK123AK123/FN处理24 h后的细胞活力。G流式细胞术直方图和HBV2细胞经PBSFNAK123/FN NCs处理12 h后的荧光强度定量。I预先处理不同抑制剂后BV2细胞对AK123/FN NCs的细胞摄取途径评估。


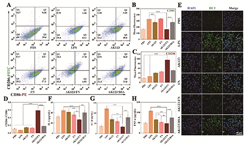
  研究团队随后探究了AK123/FN NCs的抗炎和抗氧化特性,结果发现AK123/FN NCs处理刺激后的BV2细胞时,CD86显著下调,CD206显著上调,表明NCs能够有效促进M1BV2细胞向M2型极化(图3A-C)。BV2细胞的极化行为可以通过CD206/CD86的比率进一步定量证明(图3D)。此外,AK123/FN NCs处理的BV2细胞ROS荧光强度显著降低,表明其具有优异的抗氧化活性(图3E)。ELISA结果表明,AK123/FN NCs可以显著降低炎症因子IL-6IL-1βTNF-α的表达水平(图3F-H)。这可能是由于AK123/FN NCs显著提高了FN的胞内递送效率,极大地发挥了AK123FN的抗炎和抗氧化功能以抑制炎症反应。 


3.A)流式细胞术分析AK123FNAK123/FNAK123/BSA处理的LPS激活的BV2细胞中CD86CD206的表达水平。BV2细胞中(BCD86和(CCD206表达的平均荧光强度。(DCD206/CD86比值。(E)不同材料孵育24 hBV2细胞内ROSCLSM图像。不同材料处理后LPS激活的BV2细胞中(FIL-6、(GIL-1β和(HTNF-α表达的ELISA分析。


  随后,团队研究了AK123/FN NCs的体内BBB穿透效果。荧光成像结果发现,FN-Cy5.5组小鼠脑内仅可见微弱的荧光信号,AK123/FN-Cy5.5 NCs组小鼠脑区出现明显的红色荧光信号,荧光强度逐渐增强,4 h达到峰值,6 h开始下降(图4A)。这表明AK123树状大分子的表面羟基可介导AK123/FN-Cy5.5 NCs成功穿透BBB,并随着时间的推移在脑区积累。此外,AK123/FN-Cy5.5 NCs组小鼠脑内可见比FN-Cy5.5组更明显的红色荧光,与活体成像结果一致(图4B-D)。此外,两组小鼠肝、肺、肾组织中均可见明显的红色荧光信号,表明AK123/FN-Cy5.5 NCsFN-Cy5.5可在这些网状内皮系统器官中积累和清除。在注射后5天时,AK123/FN-Cy5.5 NCs组小鼠脑内荧光强度与正常对照组相当(图4E-F)。 


4.A)在尾静脉注射不同材料后0.51246 h对活小鼠进行荧光成像。(BAK123/FN-Cy5.5 NCs或(CFN-Cy5.5注射后6 h小鼠主要器官和大脑的离体荧光成像。(D)分别在注射FN-Cy5.5AK123/FN-Cy5.5 NCsh小鼠主要器官和大脑的平均荧光强度。通过荧光成像测定注射后6 h12 h3天和5天(E)主要器官和(F)脑中AK123/FN NCs的生物分布。


  随后研究团队探究了NCsPD小鼠模型的治疗效果。通过转棒疲劳仪试验、握力测试、悬尾实验、强迫游泳实验和爬杆实验,发现AK123/FN NCs治疗可显著改善MPTP诱导的PD小鼠的行为能力,显著恢复小鼠的抗疲劳能力和握力水平,并表现出在绝望环境中挣扎和生存的强烈愿望(图5A-F)。在旷场试验中,研究团队发现AK123/FN治疗后PD小鼠能够向旷场中心探索,中间区域探索时间显著延长,平均速度、不动时间和额定区域穿越值均接近正常组(图5G-L),表明AK123/FN治疗是PD的有效策略,可改善精神抑郁小鼠的行为。 


5.APD小鼠的治疗和测试时间表的示意图。(B)旋转棒疲劳仪测试中小鼠在旋转棒的时间,(C)握力测试中的峰值握力,(D)悬尾测试中的不动时间,(E)强迫游泳测试中的漂浮时间和(F)爬杆测试中的总时间。(G)旷场实验中不同组的小鼠的代表性路径和(H)时间热图,(I)中心区的时间百分比,(J)平均速度,(K)不动时间百分比以及(L)额定区域交叉。


  为进一步验证AK123/FN-NCsPD小鼠的体内治疗作用,研究团队采用免疫组化和免疫荧光染色方法对PD小鼠脑组织进行观察。结果发现,AK123/FN-NCs组小鼠海马细胞排列有序,恢复正常,表明PD小鼠的脑损伤有效减轻。AK123/FN-NCs组小鼠纹状体Nissl小体明显增多,与正常组接近(图6A)。AK123/FN NCs治疗后PD小鼠脑内α-synGFAP显著下调,从而防止PD的恶化(图6B-C)。同时,促进PD小鼠大脑中小胶质细胞从M1表型向M2表型的转化(图6D)。此外,AK123/FN NCs的治疗使TH的表达上调,表明NCs可通过促进多巴胺合成的改善,减轻了PD症状。ELISA结果表明AK123/FN NCs的治疗导致大脑中多巴胺水平显著升高(图6F)。基于以上结果,AK123/FN NCs可以通过增强小鼠大脑的抗炎和抗氧化治疗来实现对PD的有效治疗,从而保护大脑免受炎症和损伤。 


6.A脑和海马CA1H&E染色图像和神经元Nissl染色。(B不同组小鼠纹状体GFAPα-syn的免疫荧光染色和(Cα-syn相对荧光强度。(DCD206+/CD86+相对荧光强度比值。(ETH的相对荧光强度和(F)不同组小鼠大脑中多巴胺的相对水平。


  简而言之,研究团队所制备的AK123/FN NCs具有以下优势:1)易制备且在水溶液中相当稳定,分散性良好,FN络合可有效提高AK123的水分散性;2AK123/FN NCs由于树状大分子末端的羟基可以穿过受损BBB的能力,并能通过FNRGD序列靶向表达整合素的小胶质细胞,将FNAK123靶向递送至脑PD病变部位;3AK123/FN NCs可通过联合的抗炎和抗氧化作用,促进小胶质细胞从M1M2表型的极化,抑制NF-κB信号通路以减少炎症因子表达,抑制α-syn的聚集,从而发挥协同治疗PD的作用。该团队的研究为PD治疗提供了一种全新的方向,这可能治疗其他神经退行性疾病中得到应用。


  以上研究成果以“Brain Delivery of Fibronectin through Bioactive Phosphorous Dendrimers for Parkinson’s Disease Treatment via Cooperative Modulation of Microglia”为题,在线发表于国际著名期刊Bioactive Materials (2024, 38, 45-54. DOI10.1016/j.bioactmat.2024.04.005)。东华大学生物与医学工程学院史向阳教授通讯作者,东华大学硕士研究戴外从第一作者。该工作得到了国家重点研发计划项目、国家自然科学基金以及上海市科委政府间国际科技合作项目和外专项目等的资助。


  文章链接:https://doi.org/10.1016/j.bioactmat.2024.04.005

版权与免责声明:中国聚合物网原创文章。刊物或媒体如需转载,请联系邮箱:info@polymer.cn,并请注明出处。
(责任编辑:xu)
】【打印】【关闭

诚邀关注高分子科技

更多>>最新资讯
更多>>科教新闻