搜索:  
川大张兴栋院士团队王启光/樊渝江:自润滑杂化外泌体微凝胶通过体内靶向Foxo3基因编辑调控软骨细胞线粒体自噬以缓解骨关节炎进展
2025-01-24  来源:高分子科技

  软骨细胞线粒体功能障碍是骨关节炎 (OA) 的核心致病因素,但直接调控体内线粒体稳态仍然面临诸多挑战。目前,众多研究已深入探讨了线粒体自噬对 OA 病程进展的影响,凸显出调节线粒体自噬水平对于保持 OA 软骨细胞正常运作及功能的重要性。近期研究更是进一步证实,激活软骨细胞内的 FoxO3 基因表达能够有效调控线粒体稳态,这对于维护 OA 软骨细胞的正常功能及抑制其受损和凋亡过程具有决定性作用。然而,鉴于软骨组织缺乏血管网络且细胞外基质高度密集,如何精准地靶向软骨细胞以实现体内 FoxO3 基因的激活,当前仍是一项亟待解决的难题。


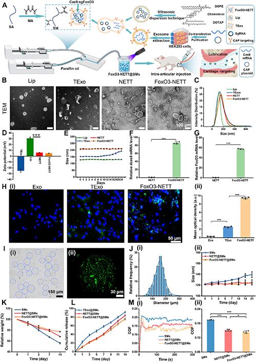
  四川大学生物医学工程学院张兴栋院士团队王启光副研究员/樊渝江教授联合四川大学华西医院沈彬教授团队,在Acta Pharmaceutica Sinica B 期刊上在线发表了题为 “Nanoengineered cargo with targeted in vivo Foxo3 gene editing modulated mitophagy of chondrocytes to alleviate osteoarthritis” 的论文。该研究创新性地开发了一种基于 CRISPR/Cas9 技术的软骨细胞靶向 FoxO3 基因编辑杂化外泌体,并将其封装于生物多糖可注射水凝胶微球内,旨在应用于骨关节炎的治疗。该新型纳米复合材料不仅融合了海藻酸钠的优异抗氧化性能与水凝胶微球的强化润滑效果,而且实现了 FoxO3 基因编辑外泌体的长期释放,从而协同增强了对 OA 软骨细胞的保护作用。四川大学生物医学工程学院博士生陈曼雨和四川大学华西医院博士后刘渊为共同第一作者,王启光副研究员、樊渝江教授和沈彬教授为论文通讯作者。



  研究人员首先发现了在 OA 患者的软骨组织和动物模型中,Foxo3 基因的表达下调与线粒体功能障碍相关。



  基于此,研究人员开发了一种名为 FoxO3-NETT@SMs 的纳米工程化载体,该载体可以将 FoxO3 基因编辑工具有效地递送到软骨细胞中。



  在体外实验中,FoxO3-NETT@SMs 能够恢复 H2O2 处理的 OA 软骨细胞的线粒体功能,抑制细胞凋亡,并促进细胞增殖、迁移和细胞外基质 (ECM) 的合成。



  在动物实验中,FoxO3-NETT@SMs 能够有效地减轻 OA 的发展,改善关节功能和软骨组织结构。



  转录组分析和进一步的分子验证表明,FoxO3-NETT@SMs 通过调节 PINK1/Parkin 自噬信号通路来激活自噬,从而恢复线粒体动力平衡,促进软骨基质再生和分泌,并抑制炎症反应。



  综上,FoxO3-NETT@SMs 有望成为一种治疗 OA 的新型疗法,其优势在于能够直接靶向软骨细胞,并精确调节 FoxO3 基因的表达。这种方法可能比传统的 OA 治疗方法更有效,因为它能够从根本上解决 OA 的发病机制。未来的研究将进一步验证 FoxO3-NETT@SMs 的长期疗效和安全性,优化 FoxO3-NETT@SMs 的递送系统,以提高其在体内的稳定性和靶向性,并探索 FoxO3-NETT@SMs 在其他疾病中的应用,例如神经退行性疾病和肌肉萎缩症。


  参考文献:

  Nanoengineered cargo with targeted in vivo Foxo3 gene editing modulated mitophagy of chondrocytes to alleviate osteoarthritis

  https://doi.org/10.1016/j.apsb.2024.12.008 

版权与免责声明:中国聚合物网原创文章。刊物或媒体如需转载,请联系邮箱:info@polymer.cn,并请注明出处。
(责任编辑:xu)
】【打印】【关闭

诚邀关注高分子科技

更多>>最新资讯
更多>>科教新闻