搜索:  
东华大学史向阳教授团队 JCIS:电喷雾制备核壳微球共递送纤连蛋白与白藜芦醇协同治疗急性肺损伤
2025-02-04  来源:高分子科技

  急性肺损伤(ALI)通常以呼吸窘迫、低氧血症和炎症的快速发作为特征,常由创伤、感染或全身性疾病引发。传统治疗方法主要依赖支持性护理如机械通气和氧疗,但这些方法存在局限性且无法精准作用于损伤部位。尽管药物治疗仍是ALI治疗的核心手段,但其临床应用常因副作用而受限。多酚类化合物因其抗氧化和抗炎特性备受关注,但其临床应用面临重大挑战,主要源于生物利用度低诸如口服吸收差、在胃肠道和肝脏中代谢迅速,导致体内有效浓度降低。此外,环境因素(如pH值、温度和酶解作用)易破坏多酚的稳定性,进一步削弱其疗效。高剂量多酚还可能引发肝毒性、肾毒性或与其他药物产生不良反应。因此,设计合适的靶向载体以改善多酚类药物的生物利用度与稳定性,对最大化其在ALI治疗中的潜力至关重要


  为突破上述限制,纳米载药系统的开发成为研究焦点。传统微球制备技术(如溶剂挥发法、乳液聚合法)存在工艺缺陷溶剂残留、粒径不均、载药效率低及突释效应明显。相比之下,电喷雾技术凭借精准电场调控可制备粒径均一、结构可控的载药微球,其低温加工特性尤其适用于热敏感药物。基于同轴电技术构建的核壳微球,不仅能通过孔隙率调控实现长达数周的缓释,还可利用表面功能化修饰(如纤连蛋白涂层)赋予病灶靶向能力,显著提升肺部药物蓄积效率。


  近年来,针对ALI中巨噬细胞极化失衡的关键机制,研究揭示生物活性蛋白(如纤连蛋白FN)可通过整合素信号通路驱动M2型抗炎表型转化,与多酚类药物的抗氧化作用形成互补。这一发现为设计多功能纳米载体提供了重要启示:通过空间分隔负载不同活性成分(即核壳结构),这种载药方式既可避免分子间相互作用导致的失活,又能实现病灶部位的程序化释放。此外,有效调控以TNF-αIL-1βIL-6等促炎细胞因子过度分泌为特征的"细胞因子风暴",是炎症性疾病治疗的关键环节。这些细胞因子的过量产生会加剧炎症级联反应,可能导致多器官损伤或死亡


  基于此,东华大学史向阳教授团队开发了一种基于同轴电技术的核壳结构微球递药系统(1)。该系统创新性地将白藜芦醇(Res)、纤连蛋白(FN)与聚乳酸-羟基乙酸共聚物(PLGA)相结合内核采用负载Res的聚己内酯-聚乙二醇嵌段共聚物PCL-PEG胶束实现药物高效包封,外壳通过PLGA材料构建保护层并修饰FN赋予靶向功能。所制备的RPG@FN微球具有均匀的粒径分布和稳定的药物缓释特性,能够通过清除活性氧(ROS)和促进巨噬细胞M2极化双重机制,协同恢复线粒体稳态并阻断炎症信号通路。这种多级递送系统有效降低了肺部炎症因子水平,显著改善肺损伤的修复,为ALI提供了精准靶向、长效缓释与多机制协同的综合治疗方案。


1RPG@FN微球的制备及其在ALI中的治疗机制示意图


  通过荧光探针芘的发射强度比变化分析,确定PCL-PEG共聚物的临界胶束浓度(CMC)为5.62 μM(图2A。游离Res因疏水性自发聚集形成纳米颗粒,经PCL-PEG胶束包载后粒径显著增大;进一步封装于PLGA核壳结构并经牛血清白蛋白(BSA)或FN修饰后,微球尺寸因结构扩展与表面多分散性增强呈阶梯式增长(图2B。蛋白质涂层通过引入负电荷使微球表面电位显著降低,印证了功能化修饰的有效性(图2C。制备的RPG@FN微球的形貌为均匀分散的球形结构,尺寸大小分别为1.60 ± 0.12 μm (图2D-E)。此外,SDS-PAGE图谱进一步证明了FNBSARPG@FNRPG@BSA复合物中的成功保留 (2F)。所制备的RPG@FN在不同液体介质下具有尺寸稳定性(图2G展示了药物累计释放以及可降解行为(图2H-I)。


2A)以芘为荧光探针测定的PCL-PEG胶束临界胶束浓度(CMC)。(B)游离ResPCL-PEG/ResRPGRPG@BSARPG@FN的流体力学尺寸和(CZeta电位。(DRPG@FN的扫描电镜(SEM)图像及(E)粒径分布直方图。(FFNRPG@FNBSARPG@BSARPGSDS-PAGE蛋白分析。(GRPG@FN分散于水、PBS或含10%胎牛血清(FBS)的RPMI-1640培养基中不同时间段的流体力学尺寸变化。(HRPGRPG@BSARPG@FNPBS中的Res累积释放曲线。(IRPGRPG@BSARPG@FN37 °C PBS中持续8周的体外降解曲线。图(B)、(C)及(G-I)中实验重复3次(n=3),"ns"表示无统计学差异。


  研究团队发现RPG@FN具有较好的细胞相容性(图3ARPG@FN-Cy5.5微球通过FNRGD序列特异性靶向MH-S细胞表面α4β1整合素(图3B-D),其细胞摄取效率较游离FN显著提升。由于ResFN的协同抗氧化以及FN靶向炎症细胞的作用,流式细胞术和共聚焦显微镜结果共同显示了RPG@FN治疗组具有优异的ROS清除效果(图3E-G),可通过恢复线粒体膜电位(MMP)显著逆转LPS诱导的线粒体损伤。


3 A)不同浓度ResPCL-PEG/ResRPG@FN处理MH-S细胞24小时的活力n = 6)。(BPBSFNRPG@FN处理MH-S细胞12小时后的荧光强度及(C)定量分析(n = 3)。(DRGD预封闭处理对RPG@FN靶向MH-S细胞的荧光强度影响定量分析(n = 3);C-D图中FNCy5.5标记。(E)不同材料处理12小时后,DCFH-DA探针检测MH-S细胞活性氧(ROS)的荧光强度及(F)定量分析(n = 3)。(GLPS激活的MH-S细胞与ResFNRPG@BSARPG@FN共孵育6小时,DCFH-DA染色后的共聚焦激光扫描显微镜(CLSM)图像(标尺:40 μm)。(HJC-1荧光探针检测不同材料处理下MH-S细胞线粒体膜电位(MMP)的流式细胞术分析。C-DF图中***表示p < 0.001


  研究团队发现RPG@FN微球通过协同递送ResFN,显著促进巨噬细胞由促炎M1表型(CD86+细胞占比降至6.86%)向抗炎M2表型极化(CD206+细胞占比提升至29.5%)(图3A-C)。该体系可同步抑制促炎因子TNF-αIL-6IL-1β分泌(降幅达80%以上),并上调抗炎因子IL-10水平(提升3.5倍)(图3D-G),同时降低炎症介质NO生成(图3H)。WB实验结果证实了RPG@FN阻断NF-κBPI3K/Akt信号通路(磷酸化水平下调>70%)(图3I)。


4A)不同处理组MH-S细胞CD86CD206表达水平的流式细胞术分析。(BCD206阳性与(CCD86阳性巨噬细胞比例统计。(DTNF-α、(EIL-6、(FIL-1β及(GIL-10在细胞内的表达水平(24小时处理)。(H)细胞培养液中一氧化氮(NO)浓度检测。(I)蛋白质印迹(WB)分析不同处理组MH-S细胞中NF-κB与磷酸化Aktp-Akt)的表达水平(I组:PBSII组:LPSIII组:ResIV组:FNV组:RPG@BSAVI组:RPG@FN)。图(B-H)中实验重复3次(n = 3),*表示p < 0.05***表示p < 0.001


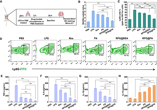
  团队通过构建ALI小鼠模型验证RPG@FN微球的体内疗效(图4A)。结果显示,RPG@FN组肺湿干重比显著低于LPS模型组,表明其有效缓解肺水肿(图4B)。流式分析证实,RPG@FN使肺组织中性粒细胞浸润比例从LPS组的70.4%降至35.4%(图4C-D),提示其通过抑制炎症级联反应减少中性粒细胞募集。此外,RPG@FN显著降低支气管肺泡灌洗液(BALF)中促炎因子TNF-α、IL-6IL-1β水平(降幅>60%),并提升抗炎因子IL-10表达(较模型组升高3.2倍)(图4E-H)。这些数据表明,RPG@FN微球通过协同递送ResFN,调控促炎/抗炎平衡,抑制“细胞因子风暴”,从而阻断ALI病理进程。


5AALI小鼠体内抗炎治疗示意图。(B)不同处理组ALI小鼠肺组织湿干重比。(C)各组小鼠肺组织中性粒细胞比例。(D)不同处理24小时后肺组织中性粒细胞流式细胞术点图。(E-H)支气管肺泡灌洗液(BALF)中促炎因子(TNF-αIL-6IL-1β)与抗炎因子(IL-10)水平检测。图(B-C)及(E-H)中实验重复3次(n = 3),**表示p < 0.01***表示p < 0.001


  免疫荧光分析显示,RPG@FN组肺组织M2型巨噬细胞标志物Arg-1荧光强度显著增强,同时M1型标记iNOS信号降低70%,表明其通过促进巨噬细胞M2极化重塑抗炎微环境(图5A)。肺组织的ROS冷冻切片染色结果进一步证实,RPG@FN治疗肺组织活性氧水平较LPS模型组显著下降,而游离ResFN仅表现出有限清除能力(图5B)。H&E染色显示,RPG@FN治疗使肺泡壁充血与炎症细胞浸润明显减少,肺损伤评分接近正常对照组(图5C)。Micro-CT三维成像直观显示,RPG@FN组肺组织表面光滑、结构完整,与严重损伤的LPS组形成鲜明对比(图5D)。


6A)通过免疫荧光染色评估不同处理组ALI小鼠肺组织巨噬细胞极化状态(蓝色:DAPI核染色;绿色:M2型标记物Arg-1;红色:M1型标记物iNOS)。(B)各组ALI小鼠肺组织活性氧(ROS)清除效果(标尺:100 μm)。(C)肺组织H&E染色切片及(DMicro-CT成像结果。图C中红色与黑色箭头分别指示肺泡壁充血及炎症细胞浸润区域(标尺:200 μm)。


  简而言之,本研究采用同轴电技术开发了一种核壳结构微球递药系统(RPG@FN),用于ALI的高效治疗。该系统内核由负载ResPCL-PEG胶束构成,外壳为PLGA材料,微球表面FN物理修饰。通过系统表征RPG@FN的粒径形貌、稳定性、药物释放及降解性能,证实其结构完整性。体外实验验证了该体系在清除ROS、促进M2型巨噬细胞极化、恢复线粒体膜电位及调控炎症因子等方面的抗炎抗氧化活性。进一步通过ALI小鼠模型体内实验评估其治疗效果。RPG@FN微球的优势主要源于以下三点:(1)基于电喷技术构建的核壳微球以载药胶束为内核,可实现肺部长效缓释;(2)显著提升ResFN的生物利用度,避免其降解失活;(3FN修饰赋予微球炎症巨噬细胞靶向性,通过ROS清除与M2极化双重机制,协同恢复线粒体稳态并阻断NF-κB/PI3K-Akt信号通路。


  以上研究成果以Electrosprayed core-shell microspheres co-deliver fibronectin and resveratrol for combined treatment of acute lung injury”为题,在线发表于国际著名期刊J. Colloid Interface Sci. (DOI: 10.1016/j.jcis.2025.01.249)。东华大学生物与医学工程学院史向阳教授、同济大学医学院附属第四人民医院放射科张贵祥主任和上海交通大学医学院附属新华医院心内科马静主任为共同通讯作者,东华大学博士生黄一凡为第一作者。该工作得到了国家重点研发计划项目、国家自然科学基金、上海市科委、中国-中东欧国家联合教育等项目的资助。


  文章链接:https://doi.org/10.1016/j.jcis.2025.01.249

版权与免责声明:中国聚合物网原创文章。刊物或媒体如需转载,请联系邮箱:info@polymer.cn,并请注明出处。
(责任编辑:xu)
】【打印】【关闭

诚邀关注高分子科技

更多>>最新资讯
更多>>科教新闻