目前,治疗感染性伤口是临床医学的一大挑战。严重感染的伤口不仅会延迟伤口愈合,严重影响患者健康,还可能导致伤口化脓、红肿、剧痛,甚至引起全身症状和败血症,增加截肢风险。随着抗生素耐药性的增加,此类伤口的治疗难度也在不断增加。水凝胶是一种具有三维分子网络结构的生物医学聚合物,它能提供与 ECM 相似的湿润环境,在药物输送、植入和组织工程方面有多种应用。因此,使用水凝胶模拟组织的 ECM 并创造导电的局部微环境,可以为难治性伤口提供一种新的治疗策略。
	
 
	
  
 
	
图1. EF@S-HGM 水凝胶的制备及其促进感染伤口愈合的机制。
		
 
	
  
 
	
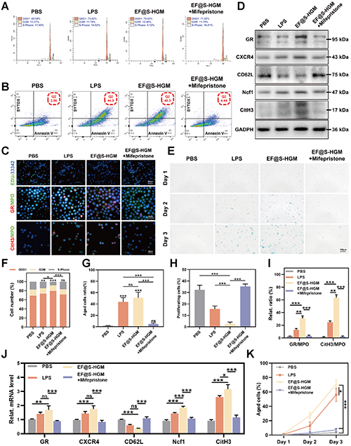
图2. EF@S-HGM 水凝胶可诱导中性粒细胞迁移并形成 NET。
		
 
	
  
 
	
  
 
	
图4. EF@S-HGM 水凝胶可促进体内感染性伤口的愈合。
		
 
	
原文链接:
Lizhi OuYang1, Ze Lin1, Xi He1, Jiaqi Sun1, Jiewen Liao, Yuheng Liao, Xudong Xie, Weixian Hu, Ruiyin Zeng, Ranyang Tao, Mengfei Liu*, Yun Sun*, Bobin Mi*, Guohui Liu*. Conductive Hydrogel Inspires Neutrophil Extracellular Traps to Combat Bacterial Infections in Wounds. ACS Nano. 2025 Mar 3.
https://pubs.acs.org/doi/10.1021/acsnano.4c14487
下载:Conductive Hydrogel Inspires Neutrophil Extracellular Traps to Combat Bacterial Infections in Wounds
- 济南大学王鹏/复旦大学李卓/浙理工孟垂舟/河工大张争艳 AFM:具备水响应收缩性、可修复性与生物相容性的透明导电水凝胶 2025-10-29
- 四川大学王云兵/张婕妤团队 Adv. Mater.:可注射导电水凝胶贴片通过时空调控实现心肌修复 2025-10-27
- 北京理工大学赵飞教授 Adv. Mater.:导电水凝胶拓扑网络结构用于信息加密 2025-10-14
- 南华大学魏华/喻翠云/张海涛团队 CRPS:环刷拓扑结构球形核酸通过中性粒细胞极化增强肝细胞癌基因-免疫治疗 2025-05-04
- 山东大学崔基炜教授 Nano Today:原位中性粒细胞“搭便车”策略用于肿瘤术后化疗-免疫联合治疗 2023-12-28
- 西南交大周绍兵教授、郭星教授团队 《Adv. Mater.》:细菌外膜囊泡搭乘中性粒细胞增强缺血性脑卒中治疗 2023-08-01
- 西南大学Kang En-Tang/徐立群/鲁志松 AFM:伤口渗出液响应和促感染性伤口愈合的多层纤维敷料 2025-08-16

