心肌补片是治疗心肌梗死的一种重要策略,能够为受损心肌提供机械支撑、促进心肌修复并恢复电信号的同步传导。然而,传统的预成型心肌补片通常需要开胸植入,创伤大、恢复慢,且补片需缝合固定,易引发组织损伤与炎症反应。生物粘合剂补片虽能在湿润组织上实现贴附,但其非特异性粘附易导致胸腔粘连,进而引起术后并发症与预后问题。为降低手术创伤,支持微创输送的心肌补片逐渐成为研究热点,代表性策略包括可压缩的形状记忆贴片和原位形成的可注射水凝胶贴片。但前者粘附力有限,后者的凝胶化过程难以精准控制,易出现导管阻塞或定位偏差。因此,开发一种可微创介入并具有选择性湿粘附能力的心肌补片至关重要。理想的补片应能在复杂的生理环境中实现稳固贴附与电信号耦合,并改善心肌损伤后的氧化应激微环境,以协同促进功能性修复。
针对上述挑战,四川大学生物医学工程学院、国家生物医学材料工程技术研究中心王云兵教授/张婕妤副研究员团队研发出一种基于顺序交联策略的可注射水凝胶心肌贴片(GRAXe),实现微创递送、初始心肌锚定与不对称湿性粘附,并兼具机电耦合与抗氧化促修复功能。通过分布成胶策略在同一体系内解耦成胶机制:第一阶段为预交联,由多巴胺官能化海藻酸盐(SA–DA)与Ca2?构建离子交联网络,具备剪切稀化特性,形成可调控的力学窗口,可根据应用需求灵活配比。该网络可通过导管注射实现微创介入,可自适应贴附;第二阶段为光交联,通过ROS响应型超支化聚合物(RHP)与甲基丙烯酸明胶(GelMA)光交联形成共价网络,增强界面锚定并清除氧化应激。光诱导产生的交联强度梯度赋予材料不对称粘附特性,使贴片在心肌表面牢固附着的同时避免与胸腔其他组织发生非靶向粘附。此外,在水凝胶贴片中引入MXene纳米片构建连续导电网络,有效弥补梗死区域电偶联缺陷,恢复心肌动作电位传播,实现结构、电与化学信号的多维协同修复。
2025年10月21日,该工作以“Injectable Conductive Hydrogel Patch with Spatiotemporally Tailored Asymmetric Adhesion for Myocardial Infarction Repair”为题发表在Advanced Materials上。四川大学王云兵教授和张婕妤副研究员为论文共同通讯作者,张语馨博士生为第一作者,该研究得到国家自然科学基金(No. 52273138)和中国医学科学院结构性心脏病微创治疗创新单元(No.2021RU013)的支持。

示意图1. 不对称心肌贴片GRAXe的设计概念,形成过程及治疗机制。

图1. GRAXe的顺序交联策略:Ca2?预交联显著提高水凝胶黏度并赋予其剪切稀化特性,使其可顺利通过25G针头注射并在心肌表面实现精准贴附。经紫外光交联后,形成不对称结构,增强与心肌的粘附与导电性能。

图2. GRAXe具备不对称粘附特性:其心肌侧可高效吸附蛋白并形成稳固粘附,而相对表面保持低吸附与抗粘连。通过光交联驱动的界面强度梯度,使GRAXe实现从初始锚定到选择性附着的动态转变。

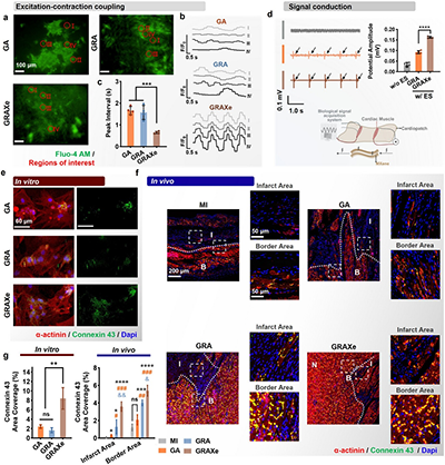
图3. GRAXe通过构建连续导电网络增强心肌细胞间的电信号传导。

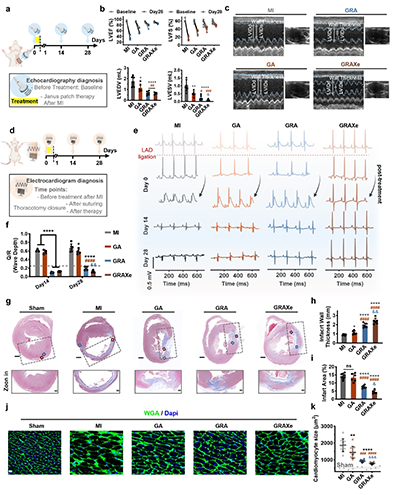
图4. GRAXe在心肌梗死模型中显著改善心功能与促进组织修复。
该工作提出了一种模块化可注射水凝胶贴片,用于解决心肌修复中成胶控制精度不足、粘附特性难以调控及修复功能整合度有限等核心问题。研究团队基于两种相互独立的交联机制,构建时空分离的双触发成胶策略,通过分步触发实现初始锚定与后期力学增强的协同调控,从而分别优化成胶动力学、可注射性与界面粘附性能。该研究为可注射、可编程心脏修复材料的设计提供了新的实现路径,并在微创生物界面构筑方面展现出应用潜力。
原文链接:http://doi.org/10.1002/adma.202510824
- 中南民族大学秦四勇、黄蓉团队 AFM:具有分层结构的可注射肽液晶水凝胶指导成肌细胞排列 - 促进肌肉功能恢复 2025-07-09
- 广医三院周蕾、广工谭帼馨 Nat. Commun.:可注射镁-双磷酸盐MOF基骨粘合剂通过抑制过度纤维化促进骨质疏松性骨折愈合 2025-07-07
- 中山大学吴丁财/黄榕康/郑冰娜/王辉团队 Adv. Mater.:具有长驻留性的可注射多孔炭纳米酶水凝胶实现肿瘤的协同治疗 2025-07-04
- 大连工业大学郭静/张森教授团队 Macromolecules:多重相互作用形成的有序纳米结构用于增韧超拉伸导电水凝胶 2025-11-10
- 中山大学付俊/南京林业大学韩景泉 AFM:基于Hofmeister效应的各向异性、抗溶胀导电水凝胶用于水下监测 2025-11-07
- 济南大学王鹏/复旦大学李卓/浙理工孟垂舟/河工大张争艳 AFM:具备水响应收缩性、可修复性与生物相容性的透明导电水凝胶 2025-10-29
- 湖北大学张玉红、陈朝霞/武汉工程大学江学良 AHM:具有三明治结构热致变色、抗菌、导电水凝胶贴片用于可视化感染性慢性伤口 2025-09-29